Sun News 尚新聞編輯中心 / 責任編輯
藍白近日提案刪除、凍結多筆預算,引發多界關注與批評。其中民眾黨團總召黃國昌刪掉經濟部編列1,000餘億補貼台電的經費,理由是「台電拿補貼卻還漲電價」,政治工作者周軒看完理由後,直批邏輯混亂。
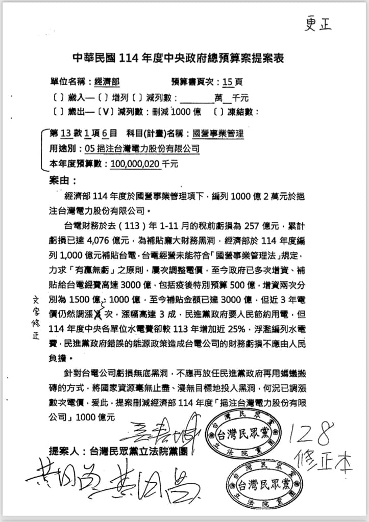
民眾黨提案將經濟部編列1000億2萬元補貼台電公司的預算刪除1000億,僅留2萬元,說台電拿了補貼還屢次漲電價,周軒今天在社群表示「黃國昌委員在寫提案的時候,有沒有注意到,自己的邏輯滿混亂的。有補貼,電價都要漲了,難道把補貼砍掉,電價就不用漲了嗎?有補貼的時候,電價漲得大部分都是工商用戶,沒補貼的時候,電價漲的會只有他們嗎?」
他接著說:「2020至2023年期間,全球多數國家皆多次大幅調漲電價,例如法國民生及工業電價累計調幅分別達37%與139%;韓國則分別調高49%與87%。台灣呢?住宅用電近3年累計調幅7.1%。噢對了,法國跟韓國,核電廠都還轉得很開心。另外,2022年至2024年間,日本補貼用電約新台幣5500億元,法國則補貼用電約新台幣7000億元,日本也是有核電廠,而且很多座。」
周軒表示,「為什麼這幾年都要補貼?俄羅斯跟烏克蘭在打仗啊,燃料一直漲啊!難道台灣可以置身事外嗎?2022年至2024,台電每年扛了民生電價成本超過800億元,3年間總計吸收逾2800億元。所以黃國昌委員知道,現在台灣民生電價每度平均是多少嗎?2.77元。根據台電資料,這個價格與實際的成本其實差了快一塊錢,台電每賣一度電就虧一塊錢。」
最後周軒說「講了這麼多,我相信黃國昌委員還是有他的堅持。那也無所謂,上半年的電價審議委員會,也快要開了,用電價格可能也要做出調整了。我們就雙手合十,祈禱川普總統上任後,俄羅斯跟烏克蘭不要再打仗吧,台灣的銀行可以再多借台電一點錢吧。這應該比拜託藍白表現正常一點,機率還高一些。」


[…] 黃國昌刪1000億台電補貼 周軒見理由:邏輯混亂 尚新聞 Sun News […]